跳到主要內容區
您的瀏覽器不支援JavaScript功能,若網頁功能無法正常使用時,請開啟瀏覽器JavaScript狀態
新北市淡水區興仁國民小學
您的瀏覽器不支援 JavaScript 功能,若網頁功能無法正常使用時,請開啟 瀏覽器 JavaScript 狀態。
漢堡鈕選單
認識興仁
興仁校徽
校史沿革
學校現況
全校分機表
地理位置
興仁松濤
行政單位
校長室
教務處
學輔處
總務處
人事室
會計室
幼兒園
規章辦法
處室分機
課程計畫
教科書版本
興仁位置圖
新住民學習中心
會員登入
會員登出
ㆍ
回首頁
|
網站導覽
:::
搜尋
資訊分類清單
資訊分類清單
資訊分類清單
興仁簡介
單位簡介
校務工作
學期行事曆
課程計畫
教科書版本
教務處
獎助學金專區
資訊組檔案公告
公開授課專區
教務處相關表單
閱讀素養與數位閱讀
校外人士協助教學或活動專區
興仁松濤
學輔處
防災教育專區
友善校園專區
防治霸凌專區
交通安全教育網
食農教育網
環境教育專區
安全及衛生防護小組
學輔處檔案公告
法治教育專區
家庭教育專區
學生關懷A表
學輔處相關表單
新冠狀病毒防疫
戶外教學
緊急傷病處理辦法
藥物濫用專區
總務處
總務處公告
校園場地開放借用實施規則及收費標準
人事室
人事室公告
人事室相關表單
會計室
年度預算決算公告
月報公告
附設幼兒園
幼兒園-最新消息
幼兒園-活動公告
幼兒園-園所介紹
幼兒園-臺灣母語日
幼兒園-活動花絮
幼兒園-美味餐點
幼兒園-招生專區
幼兒園-收退費標準
新北市資訊業務入口網
首頁
資訊素養-教師專區
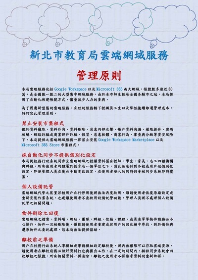
新北市教育局雲端網域服務管理原則(公告)
新北市教育局雲端網域服務管理原則(公告)
新北市教育局雲端網域服務管理原則(公告)
瀏覽數:
Close (Esc)
Share
Toggle fullscreen
Zoom in/out
Previous (arrow left)
Next (arrow right)